Cara menonaktifkan Two Sided pada 3D View Blender
Halo bro/sis, kembali lagi bersama saya diblog dan postingan ini dalam Cara menonaktifkan Two Sided pada 3D View Blender. Disini saya ingin menunjukkan bagaimana cara menonaktifkan two sided pada 3D View Blender dengan mudah.
Mungkin ada yang bertanya tanya, bagaimana sih cara menghilangkan sisi yang berada didalam objek atau Cube tersebut, kok tidak bisa dihilangkan? Jika face yang berada didalam didelete, maka face yang ada diluarpun ikut terdelete juga. Jadi bagaimana solusinya? Nah disini saya ingin menunjukkan bagaimana sih Cara menonaktifkan Two Sided pada 3D View Blender dengan cara yang mudah. Mari disimak penjelasan saya dibawah ini,
Langkah 1 : Buka aplikasi Blender dan file yang sedang dikerjakan.
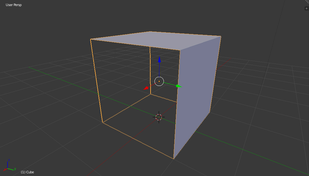
Langkah 2 : Tekan N pada keyboard, lalu akan muncul menu pada sebelah kanan 3D View. Buka Shading dan centang Backface Culling. Hasilnya bisa langsung terlihat seperti dibawah ini. Perlu diingat, pada beberapa versi aplikasi Blender, letak dari Backface Culling berada pada Display. Jadi jika Backface Culling tidak ditemukan pada Shading, silahkan buka Display.
![]() |
| Hasil dari Backface Culling |
Mudah bukan caranya? Sekian tutorial singkat dari saya mengenai Cara menonaktifkan Two Sided pada 3D View Blender. Jika ada yang ingin ditanyakan ataupun saran dari bro/sis, silahkan berikan tanggapan dan saran bro/sis dalam kolom komentar yang ada dibawah postingan ini.
Sampai jumpa di artikel berikutnya.




Komentar
Posting Komentar